[广东]2022年上半年深圳自学考试毕业手续办理的通知
各有关考生:
按省教育考试院的工作安排,今年上半年深圳自学考试毕业手续办理将于本月进行。根据我市的实际情况,现就有关事项通知如下:
一、毕业手续办理
(一)办理时间
1.网上申请并打印《毕业生登记表》时间:6月15日至20日。
2.现场提交毕业材料时间:6月19日至20日,上午9:00-12:00,下午2:00-6:00。
(二)办理条件及步骤
详见广东省教育考试院《省考办关于2022年高等教育自学考试毕业办理工作的公告》(点击此处查看)。
(三)现场提交材料
1.预约方式
因疫情防控需要,为避免人员大规模聚集,请考生提前预约现场提交毕业材料地点和时间。预约方式:6月15日至20日,关注微信公众号“深圳市招生考试办公室”,通过考生服务栏进行预约。预约成功后,考生凭预约短信到现场提交毕业材料。
2.现场提交材料地点
本次我市设3个现场材料受理点,考生可根据个人实际选择以下任一地点提交材料:
(1)深圳城市学院,地址:深圳市福田区振华路21号航天立业华庭大厦一楼大厅,咨询电话:0755-83749727。
(2)深圳岭东培训中心,地址:深圳市深南东路5033金山大厦10层1001-1004,咨询电话:0755-82070708。
(3)深圳市世图教育培训中心,地址:深圳市南山区南头街62号南山文体中心剧院大堂入口左侧M层整层,咨询电话:0755-88832345。
3.防疫要求
新冠肺炎疫情防控期间,到现场提交毕业材料的考生请做好个人防护措施,进入办证场所须全程佩戴口罩,出示本人48小时核酸阴性证明,排队保持一米距,服从现场指挥。近期有前往过中高风险地区,或咳嗽、发烧等身体异常的考生不能到现场办理,可委托他人代办。
(四)注意事项
1.在深圳提交毕业材料的考生,在系统申请时“毕业受理地点”选择“0301深圳市区”。广东省内各地市均可办理自考毕业手续,考生可结合自身情况,在工作或居住所在城市就近办理,系统申请时“毕业受理地点”选择相关地市即可。
2.根据《关于广东省高等教育自学考试专业调整有关事项的通知》(粤考委〔2018〕1号),2021年1月1日起所有考生按新专业名称申请毕业。
3.请考生在广东省自学考试管理系统中正确填写本人的手机号码并保持通讯畅通,以便毕业审核期间发现问题时及时联系。
4.在我市申请自考毕业的考生,打印毕业生登记表时,登记表类型请选择“非公开学院”,然后按提示将《毕业生登记表》用A4复印纸双面打印,一式两份。
5. 如实填写《毕业生登记表》背面的“本人简历”,同时将该表交有关单位填写考生的思想品德表现并盖章,不按要求填写及盖章的,毕业申请不予受理。
6.考生提交的证件等材料的复印件要以1:1比例复印。
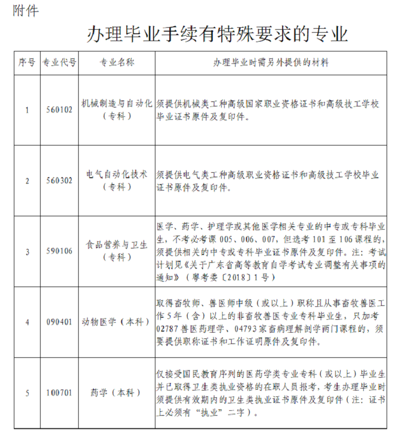
7.个别专业有特殊要求,考生除了提供毕业生登记表(一式两份)、身份证原件及复印件(一份)材料外,还要按相关专业毕业要求提供其他材料(详见附件)。
8.申请办理本科毕业的考生,无需提交前置学历毕业证书原件及复印件,以下特殊情况除外:
(1)使用非中国内地身份证办理本科毕业的考生,须提交前置学历毕业证书原件及复印件;
(2)使用境外学历作为前置学历的考生,须提交前置学历毕业证书原件及复印件;
(3)由于姓名或身份证号变更等原因,与前置学历相关信息不一致的考生,须提交前置学历毕业证书原件、复印件,以及公安部门的有关证明材料。
9.申办完成了当次自学考试毕业手续,因工作等需要申请开具学历证明的考生,可按照省考办相关规定办理学历证明,详见《广东省自学考试学历证明办理指南》(点击此处查看)。
10.办理现场不提供停车位,请考生选择好出行方式。
二、领取毕业证书的说明
(一)领证时间及地点:毕业材料由省考办审核,预计发证时间为今年10月,考生可于今年10月中下旬在“深圳招考网”查询毕业审核结果及具体发证时间、地点。
(二)按教育部规定:自考毕业证只发一次,遗失不补。毕业证书应由考生本人凭身份证、办理毕业的回执前往指定地点领取;如委托他人代领的,除提供考生本人身份证及回执外,还需出示代领人的身份证及经公证处公证的代领委托书。考生未在规定时间领取毕业证书,我办只代保管半年,逾期后果自负。
附件:办理毕业手续有特殊要求的专业
- 华南理工大学自考主考专业2024年上半年社会考生实践环节课程报名与考核工作通知
- 2024年第一期华南理工大学自考主考专业毕业论文(设计)报考和考核的通知
- 2024年第一期华南理工大学自考毕业论文(设计)培训班报考通知
- 2023年下半年华南理工大学自考社会考生实践环节课程报名与考核工作通知
- 2023下半年深圳大学自考本科毕业论文撰写辅导与报考的通知
- 2023年上半年深圳大学第二批自考本科毕业生申请学士学位的通知
- 广州市招生考试委员会办公室关于2023年4月广东省高等教育自学考试报名报考工作安排的通知
- 2022年深圳大学自考本科学位申请要求
- [广东]2022年上半年深圳自学考试毕业手续办理的通知
- [广东]2022下半年深大自考行政管理专业、会计专业专科实践考核报名的通知
- 历年试题
- 备考资料


