[广东]2022年华师自考本科毕业生学士学位申请工作的通知
各有关教学学院、有关毕业生:
根据学校学位授予工作安排和《华南师范大学学士学位授予工作细则(修订)的通知》(华师[2021]144号)文件规定,结合当前新冠肺炎疫情防控工作要求,现将华南师范大学2022年夏季成人高等学历教育、高等教育自学考试本科毕业生学士学位授予工作具体事项通知如下:
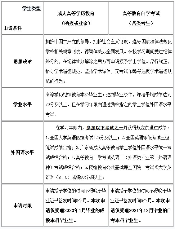
一、申请条件
二、申请程序
1. 2022年5月6日至 5月13日,符合学位申请条件的高等学历继续教育本科毕业生,按附件1指引登录《华南师范大学高等学历继续教育学士学位申报系统》填报相关资料。在线填写的申报资料将作为审核、办理学位证书的依据,请各位毕业生务必仔细阅读相关说明,准确无误填报各项内容。
2.提供学位外语成绩核查材料:全国大学英语四级、全国英语等级考试三级、网络教育公共基础课全国统一考试《大学英语》(B、C)成绩,须按申报系统提示上传相关的证书或成绩单扫描件;广东省成人高等教育学士学位外国语水平统一考试、高等教育自学考试英语二(外语类专业第二外语语种)考试成绩则由上级部门提供考生原始数据,学生无须另外上传成绩单扫描件。
3. 高等教育自学考试毕业生除填写基本申报资料外,还须完成以下事项:① 在学位申报系统中上传本科毕业证书及有效身份证扫描件、学位证书相片电子版(蓝底彩色,像素为180×240的JPG文件)。②在5月15日前将以下纸质材料提交至对应材料初审部门: a)网上填写后打印的申请表一式一份;b)蓝底彩色大一寸正面免冠照两张(必须与上传电子相片一致,且须在每张纸质相片后面写上姓名),相片粘贴在申请表的“学位证书相片暂贴处”。
成人高等学历教育毕业生仅需填写基本申报资料即可,无需进行上述①②事项的操作。
4.各教学学院须于5月18日前,在成人学士学位申报系统中对学生申报资料进行初审,初审后将锁定网上申报资料不能进行修改。学生可在5月中旬登陆学位申报系统查看初审结果,如有异议,须于5月 16日前向相关教学学院提出申诉,逾期视为自动放弃申诉权利。
★材料提交、审校说明:
自考开放学院学生:由继续教育学院自考部开放学院办统一收集学生材料进行材料审校、汇总。
自考相沟通、二学历学生:由各合作高职高专院校、本科院校相关部门统一收集学生材料并进行材料审校,无误后,在学位申报系统中分专业导出《汇总表》,按汇总表顺序整理好纸质材料(须加盖单位公章),并请在5月18日前将材料用EMS快递到:广州天河中山大道西55号华南师范大学继续教育学院成教部210室,联系人:柯老师,联系电话:020-85211273。成教部招生办邮箱:hsjj02@scnu.edu.cn。
自考独立办班学生:学生将材料直接提交到各合作助学机构,由合作助学机构统一收集整理好材料,快递寄至我校各相关教学学院自考办(快递地址及联系方式见附件2),由各教学学院负责审校、汇总。
自考社会考生:学生将材料直接快递寄至我校各相关教学学院自考办(快递地址及联系方式见附件2),由各教学学院负责审校、汇总。
成人高等学历教育学生:由各教学学院负责收集学生照片,审核、汇总相关材料。
以上各材料收集单位须留存学生提交的申报表及照片,并负责学位证书照片粘贴工作。各教学学院在初审过程中,可通过学位申报系统查阅、导出本单位所涉及专业的学位申请名单及汇总表。
三、工作流程
1.各教学学院教务员及时将本通知有关要求传达到各相关教学点和毕业班学生,并向学生强调:网上填报的信息务必真实准确,核查无误后再提交;纸质相片与上传电子相片须保证一致。
2. 5月6—5月15日,各相关单位接收自考本科毕业生递交的纸质材料并进行整理汇总。
3. 5月18日前,各教学学院教务员在我校成人学士学位申报系统上完成学位授予初审,并到继续教育学院成教部(华师石牌校区继续教育学院办公楼210室)领取《拟授予成人学士学位学生名单》和《学位评定分委员会表决表》。
4. 5月27日前,各教学学院学位评定分委员会须召开学位授予工作会议,对拟授予成人学士学位名单进行投票表决,并及时将相关材料报送继续教育学院成教部。
5. 6月8日前,继续教育学院会同各教学学院对申请成人学士学位名单进行复核、汇总,并上报校学位评定委员会审定。学校教务处将校学位评定委员会审定结果在学校官网进行公示。
6. 6月下旬,各教学学院正式为学生办理学士学位证书。批准授予学士学位的毕业生,按相关教学学院通知要求,持有效身份证分批到材料收集、审校单位领取学位证书。
四、注意事项
1. 符合我校学位授予条件的毕业生需本人主动提出申请,按照要求在申报系统中填写个人信息、上传相关申报材料。我校成人高等学历教育、高等教育自学考试本科毕业生的学位申请资格由学位申报系统自动进行初步审核(个别自考学生需人工复核除外)。
2. 申报材料收集单位须在学位申报系统中确认材料审校情况。由各教学学院负责材料审校的,直接使用初审账号操作。
3. 毕业学生申请学位材料的初审情况,由各教学学院教务员在学位申报系统中进行确认。
4. 关于我校高等学历继续教育学士学位授予工作的有关说明,已在我院网站“学士学位专栏”公布,请各教学学院及时转达到相关学生。
附件:
- 历年试题
- 备考资料


