2022年上半年天津大学自考本科学士学位申请通知
为进一步落实教育部、天津市教委和天津大学相关工作要求,继续做好疫情防控工作,结合我校实际情况,现就疫情防控常态化期间天津大学高等教育自学考试学位申请材料提交工作安排如下:
一、申请学位提交材料
1.《申请表》一份,正反面打印,沿左侧装订;
2.《天津市高等教育自学考试毕业生审核登记表》(正反面)复印件一份;
3. 毕业证书(正反面)或《教育部学历证书电子注册备案表》(来源:学信网https://www.chsi.com.cn/查询)复印件一份;
4. 身份证(正反面)复印件一份;
5. 外语材料:
(1)参加学位外语考试的考生,不需提供证书复印件;
(2)参加全国英语等级考试(PETS)三级及以上等级的笔试且成绩合格的考生,交“全国英语等级考试成绩通知单”复印件一份;
(3)参加全国大学英语四级考试(CET)成绩425分及以上的考生,交“大学英语四级考试成绩报告单”复印件一份;
(4)参加全国大学英语六级考试(CET)成绩425分及以上的考生,交“大学英语六级考试成绩报告单”复印件一份;
6. 近期免冠证件照4张(一寸、二寸彩照各2张),照片背面写上姓名、专业、身份证号,其中1张一寸照片贴在《申请表》上,另外1张一寸和2张二寸照片上交。
二、提交纸质材料的方式、时间、地点
上述纸质材料全部采取邮寄方式提交,考生不需到现场办理。为保证学位申报工作进展顺利,考生请采用“顺丰”邮寄。接收邮件时间:2022年4月12日至2022年4月15日。
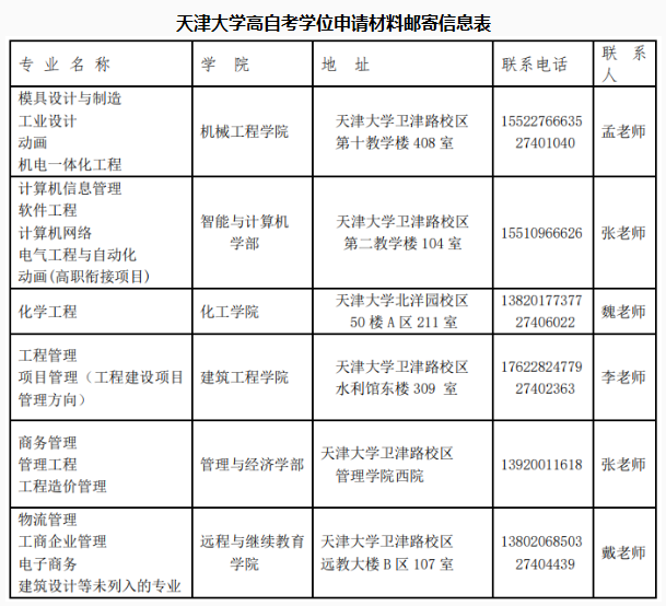
具体收件地址、联系人、电话等信息详见下表,请考生按照申请学位专业选取地址进行邮寄。
请申请学士学位的同学相互转告。
样本:
相关推荐:2022年天津大学自考学位申请入口
- 2024年上半年天津工业大学自考本科毕业生学士学位申请工作的通知
- 2024年第一次天津理工大学自考毕业生办理学位申请通知
- 2023年天津科技大学自学考试毕业生申请学士学位通知
- 2023年天津城建大学上半年高等教育自学考试本科毕业生学士学位申请工作的通知
- 天津理工大学关于自学考试本科毕业生申请学士学位的通知
- 天津工业大学自考2023年上半年高自考毕业生学士学位申请工作的通知
- 关于天津财经大学高自考本科2022年12月毕业生申请学士学位的通知
- 关于天津大学高等教育自学考试本科毕业生申请学士学位的通知
- 天津师范大学关于2022年12月高自考本科毕业生申请成人学士学位受理工作的通知
- 2023年天津自考实践性环节考核、毕业论文相关安排汇总
- 历年试题
- 备考资料



