2022年4月天津自考准考证打印时间
根据《2022年4月天津市高等教育自学考试报考简章》知悉,2022年4月天津自考准考证打印时间为2022年4月8日开始。
点击进入:2022年4月天津自考准考证打印入口
2022年4月天津自考准考证打印方式
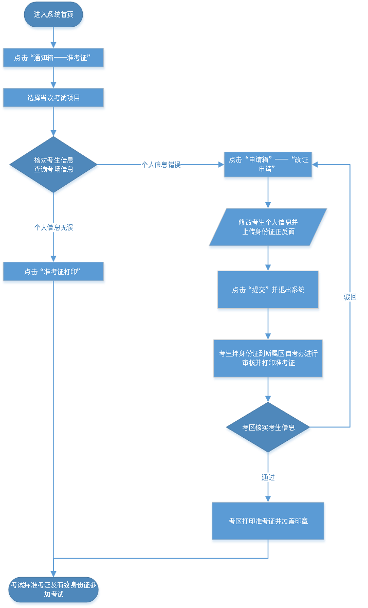
自2019年10月份天津自学考试开始,考生须登录“天津招考资讯网”网站自行打印《天津市高等教育自学考试准考证》。2022年4月天津自考准考证打印及个人信息修改申请流程图如下:
2022年4月天津自考考试即将开始,快来领取自考免费题库/实用课程,戳我领取>>
编辑推荐
- 热门课程
- 报名咨询
相关资讯
- 历年试题
- 备考资料





