2025年10月广东自考新生注册及报考流程
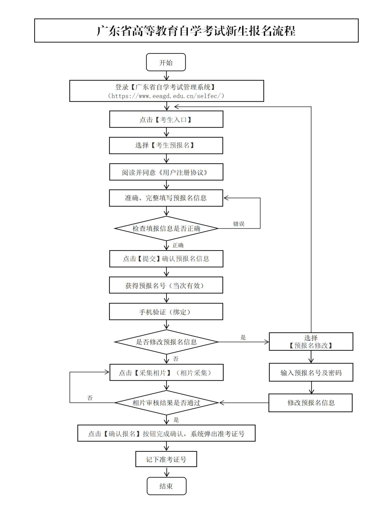
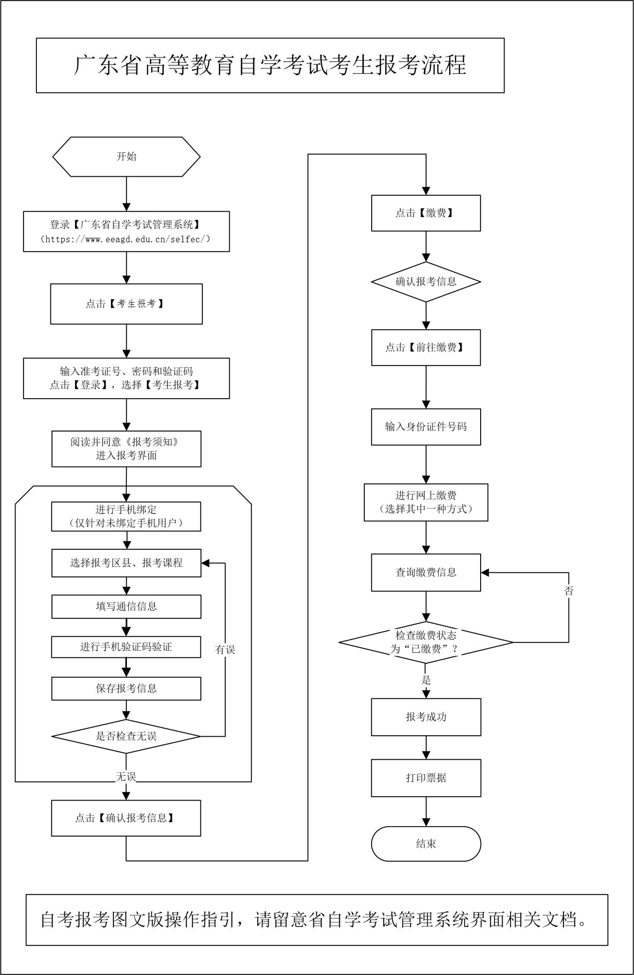
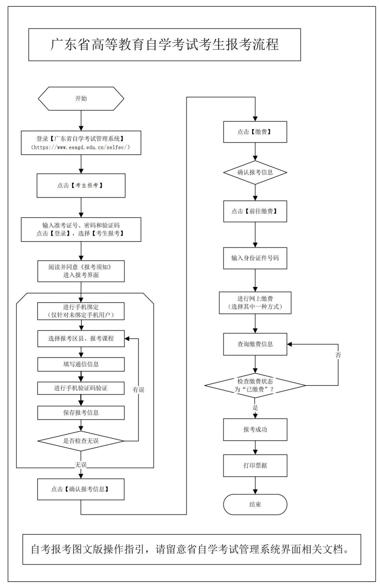
广东自考新生应先完成预报名(点击这里查看新生预报名操作指南),再进行新生报考,在籍考生可直接进行报考,具体流程如下:
广东自考新生报考流程↓↓↓
广东自考在籍考生报考流程↓↓↓
说明:以上内容仅供参考,如有任何疑问,请考生以考试院公布的信息为准。
害怕错过报名时间?扫码添加专属课程顾问,让你实时掌握报名、准考证打印、考试、查分等关键节点,轻松应对考试~

编辑推荐
- 热门课程
- 报名咨询
相关资讯
- 历年试题
- 备考资料
广东自考新生应先完成预报名(点击这里查看新生预报名操作指南),再进行新生报考,在籍考生可直接进行报考,具体流程如下:
广东自考新生报考流程↓↓↓
广东自考在籍考生报考流程↓↓↓
说明:以上内容仅供参考,如有任何疑问,请考生以考试院公布的信息为准。
害怕错过报名时间?扫码添加专属课程顾问,让你实时掌握报名、准考证打印、考试、查分等关键节点,轻松应对考试~
