2025年1月广东自考报名入口
2025年1月广东自考报名入口于11月19日10:00至11月22日17:00(新生报考),11月26日14:00至11月29日17:00(在籍考生报考)开通,考生可以登录广东省自学考试管理系统,完成新生注册及考生报考工作。
点击进入:2025年1月广东自考报名入口
▼广东自考注册及报考流程
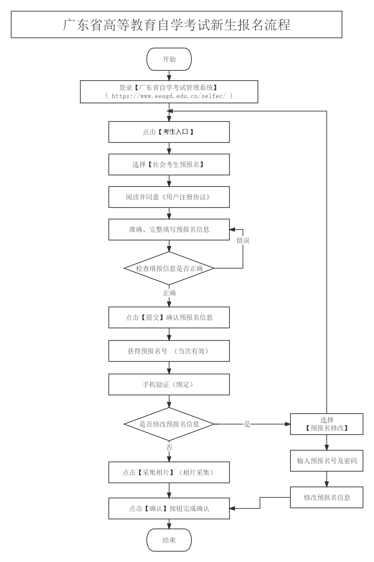
广东自考新生报考流程↓↓↓
广东自考在籍考生报考流程↓↓↓
说明:以上内容仅供参考,如有任何疑问,请考生以考试院公布的信息为准。
害怕错过报名时间?扫码添加专属课程顾问,让你实时掌握报名、准考证打印、考试、查分等关键节点,轻松应对考试~

编辑推荐
- 热门课程
- 报名咨询
相关资讯
- 历年试题
- 备考资料






